•產品描述:U5315/6是一款高速三相柵極驅動器,適用于功率MOSFET和IGBT器件,具有三個獨立的高低側參考輸出通道。內置死區保護和穿透保護,防止損壞半橋。當VCC和VBS低于設定的閾值電壓時,UVLO電路可防止故障發生。一種新的高壓BCD工藝和共模降噪技術在高dV/dt噪聲條件下提供了高側驅動器的穩定運行,同時具有優異的負瞬態容限。包含低功率消耗,因此可以使用待機模式將芯片設置為低靜態電流狀態,以實現長電池壽命。
•主要特點:集成DBOOT;浮動通道設計用于bootstrapOperation;完全工作到+280 V;容忍負瞬態電壓;柵極驅動供電范圍從4.5V到20V;獨立的3個半橋驅動器;高側輸出反相;3.3V邏輯兼容;低di/dt柵極驅動,更好的抗噪性
•典型應用:E-BlkE/電動工具三相電機驅動;電池供電的微型/微型電機控制;通用逆變器
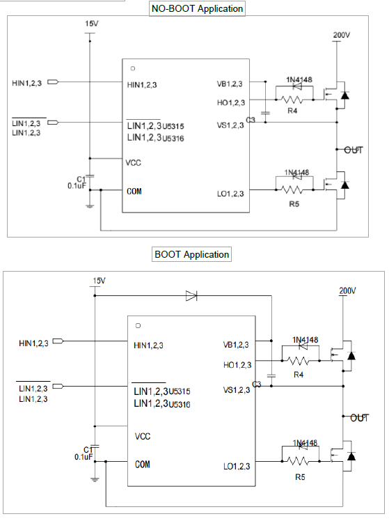
•典型應用電路:

Copyright ? 2015-2023 紹興宇力半導體有限公司
浙公網安備33060202001577
浙ICP備2020037221號-1
技術支持:藍韻網絡