•產品描述:U3018F是一款高性能低成本 PWM 控制功率 器, 適用于離線式小功率降壓型應用場合,外圍電 路簡單、器件個數少。同時產品啟動模塊內置高耐壓 MOSFET 可提高系統浪涌耐受能力。 與傳統的 PWM 功率開關不同,U3018F內部無 固定時鐘驅動 MOSFET,系統開關頻率隨負載變化可 實現自動調節。同時芯片采用了多模式 PWM 控制技 術,有效簡化了外圍電路設計,提升線性調整率和負 載調整率并消除系統工作中的可聞噪音。此外,芯片 內部峰值電流檢測閾值可跟隨實際負載情況自動調 節,可以有效降低空載情況下的待機功耗。 U3018F集成有完備的帶自恢復功能的保護功 能: VDD 欠壓保護、逐周期電流限制、輸出過壓保 護、過熱保護、過載保護和 VDD 過壓保護等。
•主要特點:VIN: 18~180V(OUT: 14.3V);集成 2.5A 180V MOS;集成 200V 高壓啟動電路;集成續流二極管;多模式控制、無異音工作;支持降壓和升降壓拓撲;默認14.3V 輸出;待機功耗低于 50mw;良好的線性調整率和負載調整率;集成軟啟動電路;內部保護功能:過載保護 (OLP);逐周期電流限制(OCP);輸出過壓保護(OVP);VDD 過壓、欠壓和電壓箝位保護
•典型應用:電信 90V電源系統;以太網 POE ;工業控制 ;逆變器系統
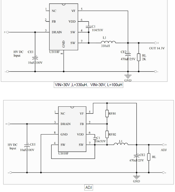
•典型應用電路

Copyright ? 2015-2023 紹興宇力半導體有限公司
浙公網安備33060202001577
浙ICP備2020037221號-1
技術支持:藍韻網絡