•產品描述:
U322B是一款高性能低成本PWM控制功率器,適用于離線式小功率降壓型應用場合,外圍電路簡單、器件個數少。同時產品內置高耐壓MOSFET可提高系統浪涌耐受能力。與傳統的PWM控制器不同,U322B內部無固定時鐘驅動MOSFET,系統開關頻率隨負載變化可實現自動調節。同時芯片采用了多模式PWM控制技術,有效簡化了外圍電路設計,提升線性調整率和負載調整率并消除系統工作中的可聞噪音。此外,芯片內部峰值電流檢測閾值可跟隨實際負載情況自動調節,可以有效降低空載情況下的待機功耗。U322B集成有完備的帶自恢復功能的保護功能:VDD欠壓保護、逐周期電流限制、輸出過壓保護、過熱保護、過載保護和VDD過壓保護等。
•主要特點:
● 集成700V 高壓啟動電路 ● 多模式控制、無異音工作 ● 支持降壓和升降壓拓撲 ● 默認12.5V 輸出(FB 腳懸空) ● 待機功耗低于 50mW ● 良好的線性調整率和負載調整率 ● 集成軟啟動電路 ● 內部保護功能: > 過載保護 (OLP) > 逐周期電流限制 (OCP) > 輸出過壓保護 (OVP) > VDD 過壓、欠壓和電壓箝位保護
• 典型應用:
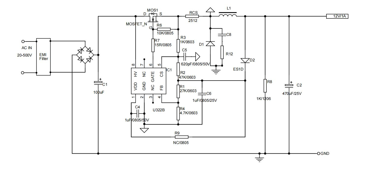
•典型應用電路

Copyright ? 2015-2023 紹興宇力半導體有限公司
浙公網安備33060202001577
浙ICP備2020037221號-1
技術支持:藍韻網絡