•產品描述:U3015是一款高性能低成本 PWM 控制功率 器,適用于離線式小功率降壓型應用場合,外 圍電路簡單、器件個數少。同時產品啟動模塊內 置高耐壓 MOSFET 可提高系統浪涌耐受能力。與傳統的 PWM 功率開關不同,U3015 內部 無固定時鐘驅動 MOSFET,系統開關頻率隨負載 變化可實現自動調節。同時芯片采用了多模式 PWM 控制技術,有效簡化了外圍電路設計,提 升線性調整率和負載調整率并消除系統工作中的 可聞噪音。此外,芯片內部峰值電流檢測閾值可 跟隨實際負載情況自動調節,可以有效降低空載 情況下的待機功耗。 U3015 集成有完備的帶自恢復功能的保護功 能: VDD 欠壓保護、逐周期電流限制、輸出過壓保 護、過熱保護、過載保護和 VDD 過壓保護等。
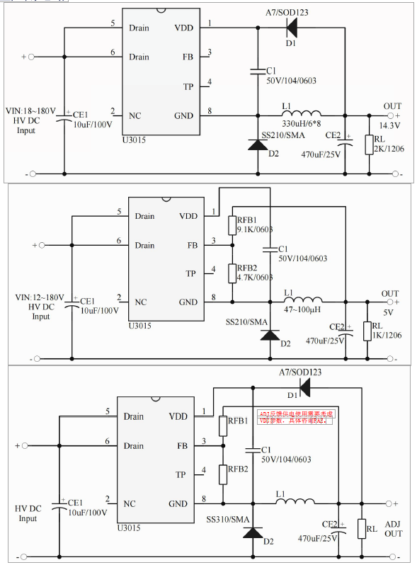
•主要特點:WN: 12~180V(OUT:ADJ);集成 2.5A 180V MOS;集成 200V 高壓啟動電路;多模式控制、無異音工作;支持降壓和升降壓拓撲;默認14.3V 輸出(FB 腳懸空);待機功耗低于 50mw;良好的線性調整率和負載調整率;集成軟啟動電路;內部保護功能:過載保護(OLP);逐周期電流限制(OCP);輸出過壓保護(OVP);VDD 過壓、欠壓和電壓箝位保護。
•典型應用:電信 90V電源系統;以太網 POE;工業控制;逆變器系統
•典型應用電路

Copyright ? 2015-2023 紹興宇力半導體有限公司
浙公網安備33060202001577
浙ICP備2020037221號-1
技術支持:藍韻網絡